通知
首页 > 通知公告 > 通知 > 正文 >
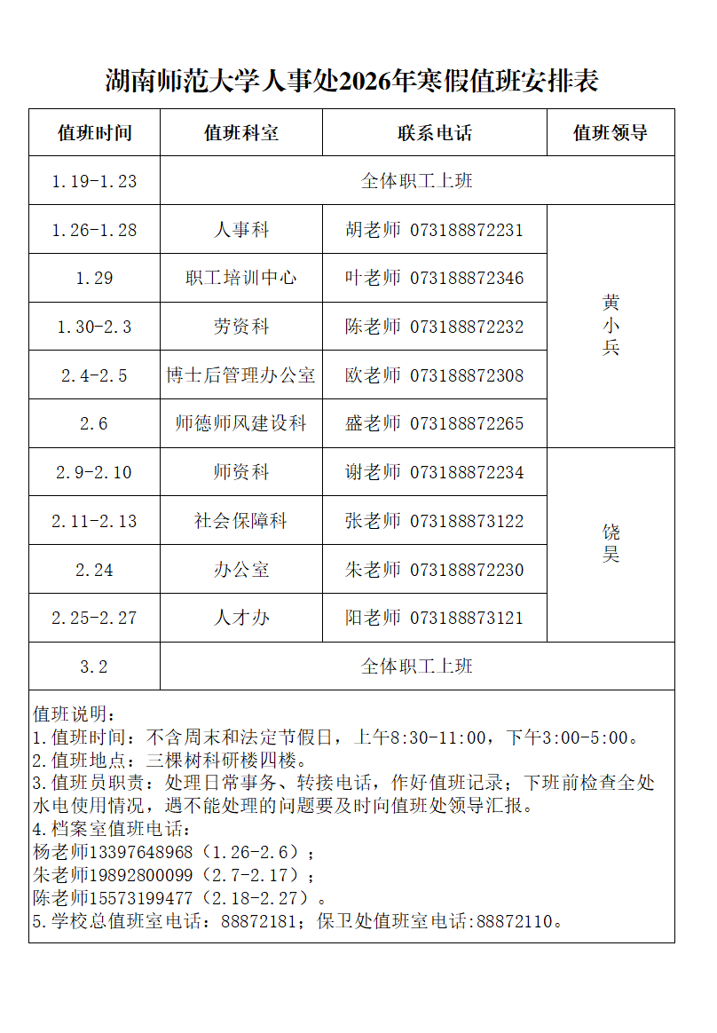
人事处2026年寒假值班安排
时间:2026年01月26日 10:46 点击数:[] 来源:


通知
湖南师范大学人事处(党委教师工作部)

电话:0731-88872230

版权所有 @ 湖南师范大学人事处(党委教师工作部) | 地址:湖南省长沙市麓山路36号 | 邮编:410081 | E-Mail:rsc@hunnu.edu.cn